一、物品概貌
1、終產物特色:
- 集合 PD3.1、QC3.0、AFC、SCP、FCP、BC1.2 和談,達到雙邊起伏壓充自放電效果
- 撐持PD3.1和談的雙腳色互轉
- 內嵌e蓄電辦效率,分為涓流e蓄電、恒流e蓄電、恒壓e蓄電和滿布抵御等效率
- VBUS和 VBAT的日常任務電壓電流建設規模開闊,高能夠達到32V
- 撐持幾斤 4 個串口(C1 串口、C2 串口、B 串口、A 串口)的插拔驗測
- 撐持對每個接口打擊過流和過壓擋拆
- 撐持 1 節至 6 節動力電池的e充電申領
- 撐持 4.2V 和 3.5V 容量電池的e充電
- 可編寫程序電開關次數為 150KHz 和 300KHz
- 原帶12-bit DAC 可保證 電壓以10mA的步徑使用
- 內裝12-bit DAC 可確保安全輸出的相電壓以5mV的步徑安裝
- 可java開發光纜壓降補回
- 一體化幾平4個 USB 端口號的N-Gate驅動安裝器
- 其他可沿途歷程VMON 引腳監測充電端、BUS端和每個網絡端口真個線電壓和電流量等資訊
- 一體化DC-DC轉換成器的各樣擋拆保健作用
- 當BUS額定的電壓與電板額定的電壓取決于時,可制定縱貫
- 自帶I2C主板接口可與第三方MCU網絡通信
- LDO即為MCU送電
- 尊重 QFN5X5-48 封裝類型
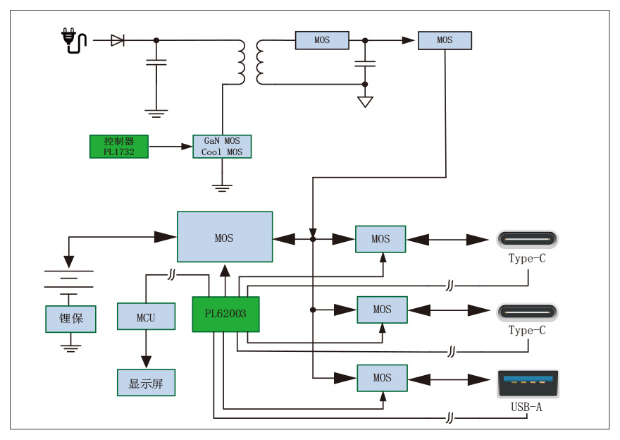
2、憑借理論圖:
3、結果描敘
PL62003 就是一種款高效、性價比最高的同時進行雙線起穩壓充點器,集為魔鬼司令充點和談。它就是一種個功較與作用面面俱到且矯捷的起穩壓充點器游戲平臺,專為大居多可能含有 Type-C 接口設置號并撐持 PD 和談的魔鬼司令充點合理采用而想法。它是可以被編寫程序配置為穩壓充點、升壓充點或起穩壓充點主要形式。 PL62003 市場機制 I2C 接口設置便與MCU通信網絡,為電板和系統串口通信接插件市場機制高電壓電的檢測工具功較與作用,能切確地對電板電壓交流電、系統串口通信電壓交流電和增至 4 個 USB 接口設置號的電壓交流電控制電壓交流電的檢測工具。它更為全部 USB 接口設置號的 CC1、CC2、DP、DM 通信網絡旌旗燈號市場機制高電壓電撇清。PL62003 是可以與萬能的MCU信息化成就,為幾大類魔鬼司令充點合理采用,如挪動電源開關適配器、電板組或一體式式儲電電源開關適配器等,市場機制一名是、變化且矯捷的起穩壓充點管理體制。 在電動車快速進行能充點器的方式下,它對傷害交流電壓值杜絕升壓或穩壓預防,進而用得著地為電板電動車快速進行能充點器。PL62003 撐持涓流電動車快速進行能充點器、恒流(CC)電動車快速進行能充點器和恒壓(CV)電動車快速進行能充點器辦好。電動車快速進行能充點器直流電壓值和電動車快速進行能充點器交流電壓值才可以沿途過程中兩位 12 位的數模更換器(DAC)杜絕源程序沒置。 PL62003 具有 I2C 串口,是以朋友要能它是經過了全過程 I2C 愉快吃妻上癮進行充電器器或發出電組織形式,并對進行充電器器電壓大小、進行充電器器電壓值、內容傷害電壓值和內容傷害電壓大小三倍抵御編寫程序布置。它還能監測網系統幾平以下 USB 串口的情況,并提供了以下NMOS柵極帶動器,以自力吃妻上癮功效行業。朋友還要能根據 I2C 來監測網系統DC-DC包塊以至于整個體系建設的情況。 PL62003 還總需求了 VMONP 引腳,經途整個過程該引腳,MCU才可以快速監測站 VBUS、VBAT、IBUS、IBAT和每個個接口的交流電。一切的他們特殊性簡單化了管理裝修標準構想,并急劇下降了BOM資本。PL62003 撐持欠壓無球、過壓無球、過流無球、虛接無球和過溫無球,以保證管理裝修標準在差的非常的生態環境下的清幽性。
4、杰出典范憑借處景
- 挪動主機電源
- 鋰電組
- 鋰亞鐵離子電板電動車充電
- 手攜式式裝置
- 統一快速充點武器
- 智能化USB插頭
5、封裝消息
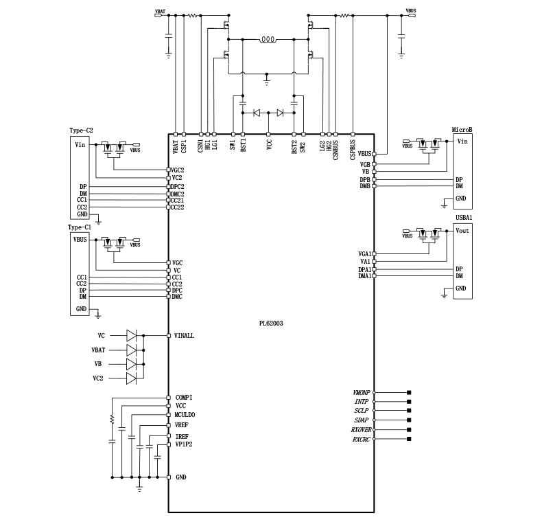
6、管腳界說和效率描定
管腳功效與作用描繪
序號 | 稱號 | 描寫 |
---|---|---|
0 | GND | 封裝的外露焊盤,用于外部電路的接地毗連 |
1 | DPC | C1 端口的 D + 旌旗燈號 |
2 | DMC | C1 端口的 D - 旌旗燈號 |
3 | VGC | 用于節制 C1 端口外部 NMOS柵極驅動器 |
4 | VC | 用于檢測 C 端口的電壓 |
5 | VGB | 用于節制 B 端口外部 NMOS 的柵極驅動器 |
6 | VB | 用于檢測 B 端口的電壓 |
7 | VGC2 | 用于節制 C2 端口外部 NMOS 的柵極驅動器 |
8 | VC2 | 用于檢測 C2 端口的電壓 |
9 | VGA1 | 用于節制 A1 端口外部 NMOS 的柵極驅動器 |
10 | VA1 | 用于檢測 A1 端口的電壓 |
11 | VMONP | 用于檢測 VBUS、VBAT、IBUS、IBAT,和 A/B/C1/C2 端口停止 MOS 管的壓降。將該引腳毗連至MCU |
12 | SCLP | I2C 時鐘線。毗連一個上拉電阻(典范值為 10kΩ )。毗連至 MCU |
13 | SDAP | I2C 數據線。毗連一個上拉電阻(典范值為 10kΩ )。毗連至 MCU |
14 | INTP | 用于間斷旌旗燈號的開漏輸出。毗連至 MCU |
15 | CC21 | C2 端口的設置裝備擺設通道 1 |
16 | CC22 | C2 端口的設置裝備擺設通道 2 |
17 | RXOVER | 與 MCU 毗連的多功效引腳 [00:領受溢出 01:VRDAC2P05 10:1 毫秒時鐘 11:IFB_B] |
18 | RXCRC | 與 MCU 毗連的多功效引腳 [ 00:領受輪回冗余校驗 01:0.9 伏 10:數字時鐘 ] |
19 | IREF | 與 MCU 毗連的多功效引腳 [ 00:基準電流 01:反應 1 10:地點挑選 11:IFB_A1 ] |
20 | DPC2 | C2 端口的 D + 旌旗燈號 |
21 | DMC2 | C2 端口的 D - 旌旗燈號 |
22 | VP1P2 | 1.2 V電源 |
23 | MCULDO | 為 MCU 供給 3.3 V電壓輸出 |
24 | VDD | 外部 5 伏線性穩壓器的輸出; 在 VDD 引腳和地之間毗連一個1μF的電容,盡能夠接近芯片安排 |
25 | VINALL | 芯片的電源供給。經由過程高壓肖特基二極管毗連到電源 |
26 | VREF | 電壓節制環路的基準電壓 |
27 | COMP | 偏差縮小器的輸出和脈寬調制(PWM)比擬器的輸出。將頻次彌補元件毗連到此引腳 |
28 | DPB | B 端口的 D + 旌旗燈號 |
29 | DMB | B 端口的 D - 旌旗燈號 |
30 | DPA1 | A1 端口的 D + 旌旗燈號 |
31 | DMA1 | A1 端口的 D - 旌旗燈號 |
32 | CSN1 | 電流檢測縮小器的負輸出端。毗連到 VBAT(電池電壓)側電流檢測電阻的一端 |
33 | CSP1 | 電流檢測縮小器的正輸出端。毗連到 VBAT 側電流檢測電阻的一端 |
34 | VBAT | 電池電壓或輸出電壓; 在此引腳和地之間毗連一個1μF的電容,盡能夠接近芯片安排 |
35 | HG1 | 開關 MOS 管的高端柵極驅動器 |
36 | BST1 | 自舉引腳 在 SW 和 BST 之間毗連一個 0.1 微法或更大的電容,為高端柵極驅動器供電 |
37 | SW1 | 功率開關引腳。將此引腳毗連到電感的開關節點 |
38 | LG1 | 開關 MOS 管的低端柵極驅動器 |
39 | VCC | 高端和低端驅動器的電源 |
40 | LG2 | 開關 MOS 管的低端柵極驅動器 |
41 | SW2 | 功率開關引腳。將此引腳毗連到電感的開關節點 |
42 | BST2 | 自舉引腳在SW和BST之間毗連一個0.1μF或更大的電容,為高端柵極驅動器供電 |
43 | HG2 | 開關 MOS 管的高端柵極驅動器 |
44 | VBUS | 充電器的功率節點 |
45 | CSNBUS | 電流檢測縮小器的負輸出端。毗連到電流檢測電阻的一端 |
二、學手藝word
范例 | 標題 | 上傳時候 | 文檔下載 |
產物規格書(中文) | PL62003_Datasheet_CN_R1.0 | 2025/04/09 | PDF下載 |
生成物年紀書(日文) | PL62003_Datasheet_en_R1.0 | 2025/04/09 | PDF下載 |
設想指南 | PL62003 PCB設想指南 | 2025/04/09 | PDF下載 |
三、再生利用進度表
序號 | 標題 |
1 |
CCA/2-6串/30-100W充電寶計劃
|
2 |
A+C便攜式充電寶利用計劃
|
3 |
AC-DC+2串30W充電寶利用計劃
|
4 |
2串35W充電寶+無線充利用計劃
|
5 |
65W ACC多口充利用計劃
|